Instance Verification Kit (IVK)
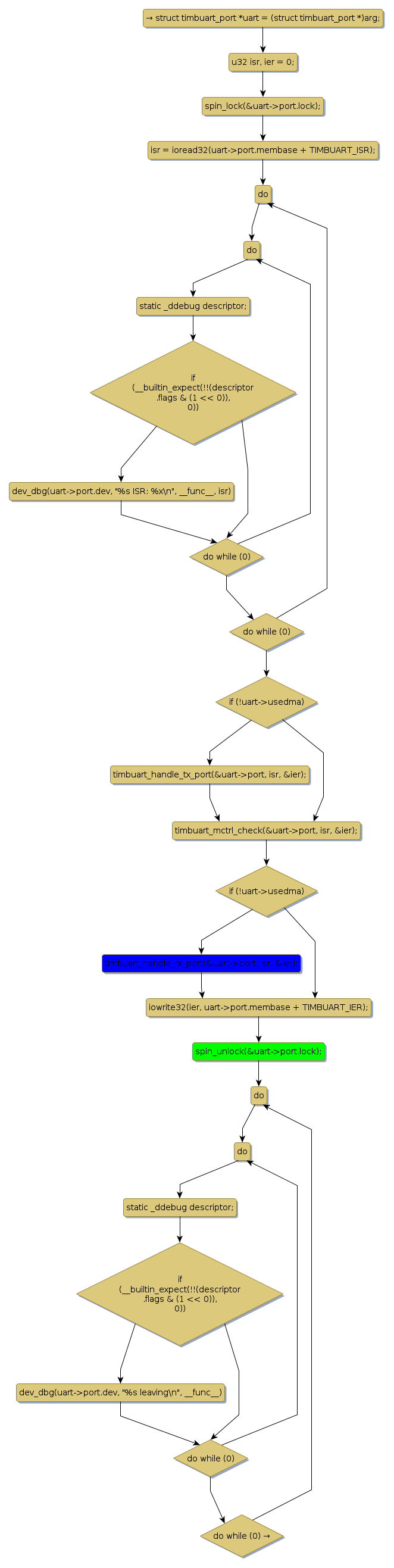
spin lock @ [2926+23+/linux-3.19-rc1/drivers/tty/serial/timbuart.c]
Instance Signature: lock
|
The Matching Pair Graph:
|
|
Function Name
|
Control Flow Graph (CFG)
|
Events Flow Graph (EFG)
|
Source Correspondence
|
|
timbuart_handle_rx_port
|
|
|
[4557+23+/linux-3.19-rc1/drivers/tty/serial/timbuart.c]
|
|
timbuart_rx_chars
|
|
|
[2596+17+/linux-3.19-rc1/drivers/tty/serial/timbuart.c]
|
|
timbuart_tasklet
|
|
|
[5135+16+/linux-3.19-rc1/drivers/tty/serial/timbuart.c]
|